Leveraging Log Data and Process Mining for Customer Segmentation
In Chul Kim| Apr 25, 2018 | 7 min read
In today’s data-driven world, understanding customer behavior is crucial for businesses looking to stay competitive. Log data, once merely a record of system operations, has evolved into a valuable resource for gaining insights into customer interactions. This article explores how businesses can harness the power of log data and process mining to effectively segment their customer base.
Unlocking Customer Journeys with Log Data
Log data represents real-world events recorded in digital form, offering a granular view of user interactions. Leveraging process mining techniques, we can delve deep into log data, as demonstrated in this expert column.
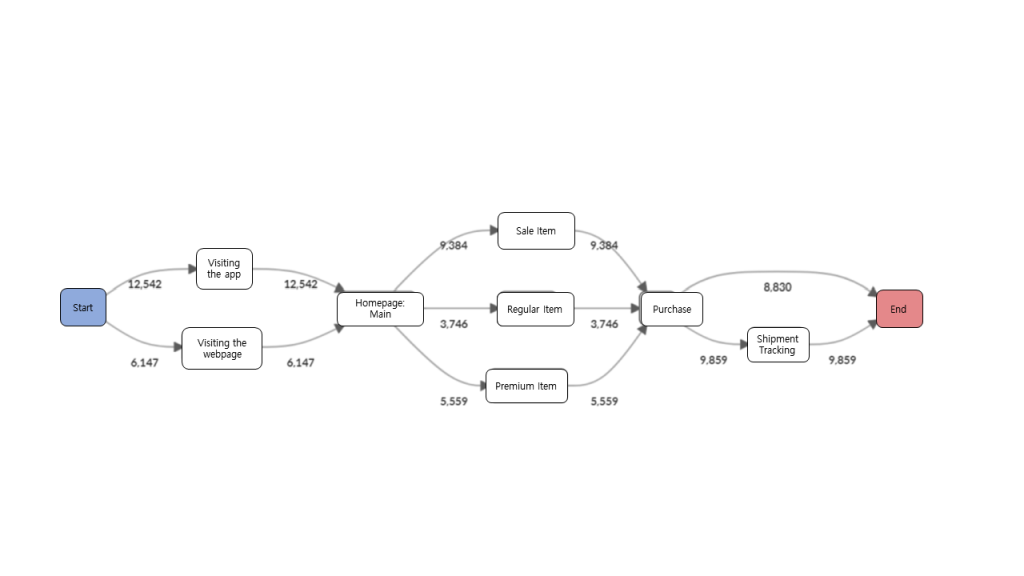
We start by examining log data from an online pet store app, mapping out the customer journey in a process map, as shown in Figure 1. This process map reveals insights into customer navigation, highlighting which pages are most frequently visited. For instance, out of five customers who visited the pet store app, three accessed it through the app itself. Additionally, it becomes evident that customers show a strong preference for sale items, followed by premium and regular products.

Figure 1: Process Map
Understanding Customer Purchases by Age Group
Next, we dig deeper into customer segmentation by analyzing purchase behavior across different age groups, as illustrated in Figure 2. This analysis reveals which age groups make the most purchases and their preferences for specific product categories. In this case, customers in their 20s are the most frequent purchasers, followed by those in their 40s and 30s. Notably, customers in their 20s show a higher propensity for buying sale items, while customers in their 50s tend to prefer premium products.

Figure 2: Age Group Purchase Count
Product Preferences and Customer Insights
We further investigate which products are popular among different customer segments. Figure 3 presents a breakdown of purchase counts by product category, shedding light on sales trends and customer preferences. Sale items dominate sales, with more than twice the purchases of regular products. Interestingly, sale and regular items attract customers in their 20s, while premium products find favor with customers in their 40s and 50s.

Figure 3: Product Category Purchase Count
Strategic Implications for Customer Segmentation
These simple statistics alone can inform various customer segmentation strategies. By combining multiple attributes, such as gender or time-based factors, we can further refine our analysis. For example, we can tailor marketing efforts based on gender or determine peak purchasing times.
In conclusion, process mining applied to log data provides a precise understanding of customer journeys and website interactions. By integrating diverse attributes, businesses can derive strategic insights, serving as a solid foundation for corporate strategies. In today’s data-driven landscape, leveraging log data through process mining empowers businesses to enhance customer segmentation and, ultimately, deliver tailored experiences.
Enhancing Insights with Clustering
Building upon the foundation of process mining, we can gain even deeper insights into customer segmentation by employing clustering techniques. This allows us to not only understand customer journeys but also group customers based on their behavior. In this expert column, we explore how clustering and process mining can be combined for more comprehensive customer insights.
Unveiling Group-Specific Customer Journeys
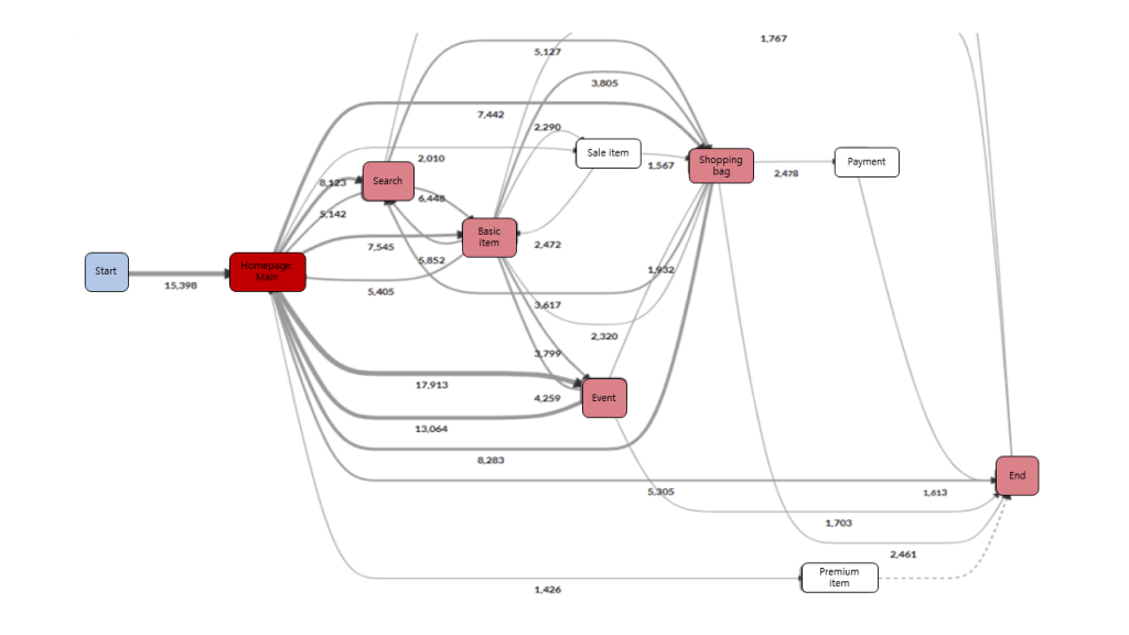
While the process map depicted in Figure 4 provides an overview of customer journeys, it doesn’t account for the fact that not all customers follow the same path. To address this, we turn to clustering, specifically the widely-used K-means algorithm. By segmenting customers into distinct groups, we can uncover group-specific behaviors and preferences.

Figure 4: Process Map
Group Characteristics and Behaviors
In Figure 5, we illustrate the characteristics of each group using a radar chart. Group 2, for example, displays a high preference for sale items compared to other groups. Group 3, on the other hand, shows a strong interest in premium products. Group 5 exhibits a higher overall engagement with the website, with a particular focus on search, regular products, and the shopping cart.

Figure 5: K-means Results (Radar)
Analyzing Group-Specific Customer Journeys
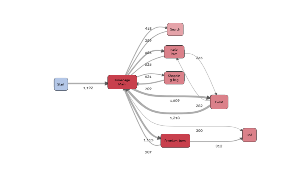
By examining the customer journey maps for each group, as shown in Figure 6 (for Group 2) and Figure 7 (for Group 4), we can observe how the preferences and behaviors of these groups manifest. For instance, Group 2 customers display a strong inclination towards sale items, with a frequent transition from the main homepage to sale items. In contrast, Group 4 customers exhibit a pronounced preference for premium products, with a focus on the main homepage and event pages.

Figure 6: Process Map – Group 2

Figure 7: Process Map – Group 4
Strategic Insights for Informed Decision-Making
By combining process mining with clustering, we not only gain insights into overall customer journeys but also into how different customer groups navigate our digital platforms. These insights can be leveraged to inform strategic decisions and marketing campaigns tailored to specific customer segments.
In conclusion, the marriage of process mining and clustering empowers businesses to uncover deeper customer insights, providing a solid foundation for strategic decision-making. The analysis of log data transcends mere observation, offering actionable insights that can drive business growth and customer satisfaction.
By implementing these advanced techniques, businesses can navigate the complex landscape of customer behavior and preferences, ensuring they remain agile and responsive in an ever-evolving market.
